
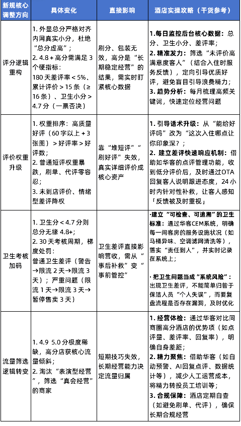
据说这次点评新规将于2026年1月28日正式执行,核心是评分与流量直接挂钩,并强化了卫生等关键指标的考核。
美团点评新规

美团规则(长按全选以下链接进行搜一搜)
https://rules-center.meituan.com/home
这不是一次简单的算法调整,而是平台对酒店行业的一次“底层逻辑重构”—— 过去靠刷分、玩技巧就能抢占流量的时代彻底结束,未来的竞争,只留给真正把“经营做实”的酒店。
尤其对于依赖美团流量的酒店而言,看懂这次新规的核心信号,比盲目调整运营更重要。它本质上是在回答一个问题:酒店的核心竞争力,到底是 “会做营销” 还是“会做服务”?答案,已经写在规则里。
这一趋势,其实在去年携程下调评分门槛时便已初露端倪。
而此次美团新规的底层逻辑,绝非刻意抬高行业准入门槛,而是彻底斩断 “虚假捷径”,更以明确的规则导向,印证了优质内容、硬核服务、真实口碑的长期价值。
过去,行业内一直存在一个认知误区:将“精通 OTA 运营技巧”等同于 “市场核心竞争力”。
不少酒店硬件平平、服务一般,却靠刷分控评、话术诱导、钻规则漏洞抢占流量红利,严重挤压了深耕服务品质的优质商家的生存空间。而此次新规,本质上是用算法之手,完成“筛除投机者、留存实干家”的行业洗牌。
算法或许不算“精明”,却足够“有耐心”。它不会被短期投机技巧所蒙蔽,只会通过长期数据沉淀,倒逼每一家酒店的真实经营水平浮出水面:卫生是否达标、服务是否到位、客人是否真正满意。
对于酒店而言,现在最该做的不是焦虑“怎么冲分”,而是沉下心练基本功:
把卫生当成“底线”,而非“加分项”—— 建立可追溯的清洁体系,让每一间房的卫生都经得起检查。
把评价当成“反馈”,而非“结果”—— 通过评价复盘服务漏洞,优化流程,而不是为了分数纠结。
把平台当成“伙伴”,而非“对手”—— 顺应 “真实导向”,不搞对赌式违规,才能获得长期流量。
酒店行业的竞争,最终会回归最朴素的本质:
你到底有没有把酒店做好?
——答案不在美团后台的分数里,而在每一位客人的真实体验里。
而这些看似朴素的基本功,恰恰需要专业工具的赋能才能落地高效。华客点评管理系统,正是为实干型酒店量身打造的“体验管理助手”:
面对差评不用慌,华客差评预警 +AI智能回复,结合数据分析,让差评处理形成闭环,帮酒店提升品质服务。
而这,仅仅只是冰山一角。
我们相信,优质的服务值得被看见、被放大,与华客同行,让每一份真实的好体验,都能转化为稳稳的流量、口碑与营收,在真实的赛道上走得更稳、更远。

26-03-27
26-03-27
26-03-27
26-03-24